市场观察

MARKET WATCH

组 7274@2x

You are here: Home / Market Watch /

文章详情

中国直线导轨市场——产业区域分布解析

产业区域结构

全球直线导轨行业呈现“寡头垄断主导、区域集群互补”的特征,按产能分布,中国台湾(32%)、日本(26%)、中国大陆(18%)合计占据全球76%的产能份额;按企业份额,THK、上银科技(HIWIN)、NSK三家企业垄断全球约65%的市场份额,形成显著的头部效应。从技术梯度看,日本、德国企业主导高端市场,中国台湾企业在中高端领域形成规模优势,中国大陆企业加速中端替代并向高端突破,东南亚、美洲企业则聚焦区域配套市场。

产业代表性企业分布

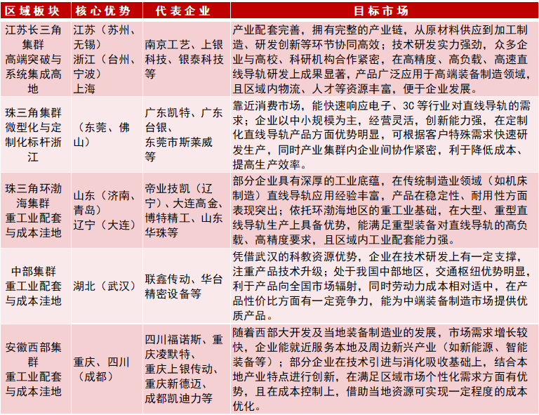
产业集群分布

注:该数据由格物致胜工作人员根据多方参考数据源调查整理而来,由于工作方法和工作能力的局限,数据存在估测的成分。因此,该数据与市场真实数据必然存在一定差距,而这种差异的大小和程度也是我们无法准确计算的。请用户在使用数据时必须明确该数据的以上局限性。格物致胜对于使用数据导致之任何直接、间接、特殊、偶然或结果性损失概不承担责任。